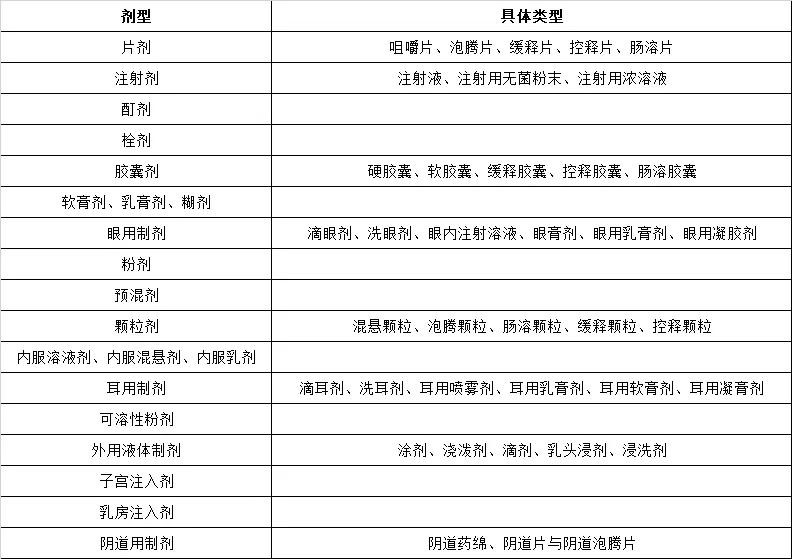
兽药分类大全 2025-12-25 14:49 点击: 来源:高饶网 摘要:兽药分类大全 很多朋友弄不清兽药分类,今天和大家分享一下,从2010版兽药典以后就没有给出正式的兽药分类了,我整理了一下2010版兽药分类,希望对大家有帮助。 兽药分类大全很多朋友弄不清兽药分类,今天和大家分享一下,从2010版兽药典以后就没有给出正式的兽药分类了,我整理了一下2010版兽药分类,希望对大家有帮助。 相关标签: 上一篇:两大特点让你轻松鉴别松贝和小平贝母 下一篇:鼬神壁纸来袭
两大特点让你轻松鉴别松贝和小平贝母 两大特点让你轻松鉴别松贝和小平贝母 平贝母与川贝母(松贝)两者性状鉴别 较小的平贝母外观与川贝母极为相似,主要以颜色和贝母特有结构“怀中抱月”形态来区分。 颜色:川贝... 2025-12-25 14:46:50
启明星辰在海南成立信息技术公司 注册资本1000万 启明星辰在海南成立信息技术公司 注册资本1000万 每经AI快讯,天眼查App显示,近日,琼海启明星辰信息技术有限公司成立,法定代表人为朱向东,注册资本1000万元,经营范围含网络与... 2025-12-25 08:30:09
老太碰瓷保时捷被民众抬走,车主要给500元被拦住 老太碰瓷保时捷被民众抬走,车主要给500元被拦住 老太碰瓷保时捷被群众抬走,车主要给500被拦住:不能助长歪风邪气]12号,河南郑州,一老太躺在保时捷车前碰瓷,要价5000元,司机... 2025-12-25 08:27:54
韩服OPGG上路英雄最新数据:贾克斯登顶第一 韩服OPGG上路英雄最新数据:贾克斯登顶第一 OPGG上路排名前20英雄数据 截止11/28号,韩服翡翠及以上段位上路英雄排名前20英雄数据如上,武器大师贾克斯以10.31%的登场率,51.01%的胜率成... 2025-12-25 08:25:40
“飞机医生”为春运保驾护航 “飞机医生”为春运保驾护航 1月15日凌晨,工程师在飞机驾驶舱检查测试。在昆明长水国际机场,每天凌晨0点到4点,是海航技术(云南)的“飞机医生”们最为忙碌的时段。他们将检... 2025-12-25 08:23:26
四川奇葩婚俗 新郎父亲遭恶搞成“烧火佬” 四川奇葩婚俗 新郎父亲遭恶搞成“烧火佬” 2月17日,四川省宜宾市,村民新郎吴某迎娶江西籍媳妇,新郎父亲被前来祝贺的亲戚朋友恶搞,打造成“烧火佬”造型,头戴红色“纸板帽... 2025-12-25 08:21:11
大连海上机场建设加快推进 大连海上机场建设加快推进 近日,在旋挖机的轰鸣声中,大连新机场航站楼及楼前高架桥桩基础工程火热推进。今年以来,大连新机场项目建设加快推进,累计已形成陆域1628公顷,占... 2025-12-25 08:16:43
常见暖气不热的原因及排除方法 常见暖气不热的原因及排除方法 现象:技术性故障,气堵或异物堵塞(暖气片前端末端不热;有的暖气片热,有的暖气片不热)。 原因:采暧过程中暖气片出现气堵。 排除方法:打开... 2025-12-25 08:14:29
《山海经》之朱厌 《山海经》之朱厌 朱厌:古代中国神话传说中的凶兽,出自《山海经》。 《山海经·西山经》——又西四百里,曰小次之山,其上多白玉,其下多赤铜。有兽焉其状如猿,而白首赤足,... 2025-12-25 08:12:14
财务自由之路Ⅴ PDF电子版 财务自由之路Ⅴ PDF电子版 财务自由之路Ⅴ : 人生赢家的30条法则 PDF电子版 [德] 博多·舍费尔 / 燕环 / 现代出版社 复制下面链接打开: pan.baidu.Com/s/1YvKcD-xBYclBCX5AtS2... 2025-12-25 08:10:00
波妞 波妞 “波妞”有不同指代: - 动画角色:它是宫崎骏动画电影《悬崖上的金鱼姬》的主角,是一条有着红色头发、圆滚滚身体的小金鱼,性格活泼大胆,对人类世界充满好奇,因为舔了... 2025-12-25 01:57:48
奥运冠军同框!张继科空降深圳大方互动 丁宁不时大笑雪肤抢眼 奥运冠军同框!张继科空降深圳大方互动 丁宁不时大笑雪肤抢眼 8月8日,广东深圳,张继科和丁宁空降深圳出席活动。两位大满贯同框,张继科现场涂美白霜展示效果,丁宁一身蓝色套... 2025-12-25 01:55:34
中国影史票房榜前五都是国产片 唐探3票房超复联4为第五 中国影史票房榜前五都是国产片 唐探3票房超复联4为第五 据猫眼专业版数据,截至2月27日12时,电影《唐人街探案3》累计票房突破42.5亿元,超越《复仇者联盟4:终局之战》,成为中国... 2025-12-25 01:53:19
关于“苏州绿叶”营销模式涉嫌传销行为的风险提示 关于“苏州绿叶”营销模式涉嫌传销行为的风险提示 近期,据不少媒体及群众反映,“苏州绿叶”营销模式涉嫌传销行为,而我县也陆续出现了多间经管“苏州绿叶”商品的门店。在此... 2025-12-25 01:51:05
四川华蓥 四川高兴火车站将投运 四川华蓥 四川高兴火车站将投运 【四川华蓥 四川高兴火车站将投运】3月15日,四川日报记者从华蓥市物流园区管委会了解到,华蓥高兴火车站改建项目已完成验收,经向相关部门了解... 2025-12-25 01:48:51
比特币又被热议了,图解分析最新比特币价格走势 比特币又被热议了,图解分析最新比特币价格走势 比特币日k线 如上图,比特币价格从阶段高点13915到目前今日低点 6920,一直维持在支撑线A和阻力线B之间运行。前段时间,比特币有个... 2025-12-25 01:46:38
on time与in time的区别 on time与in time的区别 1. on time是“准时;按时”之意; 2. in time有“及时;迟早”的意思,意指正赶上时候或恰在需要的时候。 Example: This bus always arrived on time. 这班公车一向很准时。 E... 2025-12-25 01:44:22
2016年度WWE名人堂名单泄露,JBL入选! 2016年度WWE名人堂名单泄露,JBL入选! 近日,WhatCulture.com公布了潜在的2016年度WWE名人堂成员入选名单,并声称名单来源于WWE内部高层。以下是他们公布的名单: * Regis Philbin 名单准确性... 2025-12-25 01:42:08
岳望高速正式通车 岳望高速正式通车 9月29日下午,岳望高速(岳阳至望城高速公路)岳阳市屈原管理区段,一些机动车在刚刚放开交通的道路上行驶。 当天下午4时许,岳望高速正式通车试运营,这标志着... 2025-12-25 01:39:54
首场点球大战!总比分5比4 俄罗斯击败西班牙 挺进8强 首场点球大战!总比分5比4 俄罗斯击败西班牙 挺进8强 北京时间7月1日晚22时,2018世界杯1/8决赛,西班牙在莫斯科卢日尼基球场对阵东道主俄罗斯。 第11分钟,西班牙首开纪录,西班牙... 2025-12-25 01:37:39
今晚8点后,上海两大机场所有航班取消 今晚8点后,上海两大机场所有航班取消 受台风“贝碧嘉”影响,今日(15日)上海浦东机场和虹桥机场通行能力下降。20:00后,两场所有航班取消。 来源:看看新闻 报料、维权通道:应用... 2025-12-24 19:25:27