这14条公交线路有调整,有你常搭的那条吗?
这14条公交线路有调整,有你常搭的那条吗?
@白云街坊
有公交线路要调整啦!
具体是哪些线路呢?

据广州市交通运输局,受现场施工影响,现决定临时对公共汽车秀水塘站等站点及相关线路进行优化调整。
临时撤销公共汽车秀水塘站(南行)、鹤亭站(南行),公共汽车510、701、840、夜94等线路取消停靠上述站点。
临时调整措施从2019年9月21日起实施,恢复时间另行通知。
2019年9月22日起
公共汽车198路、429路、473路、650路、733路、734路、737路、738路线路将调整公共汽车650A路、高峰快线71路暂停营运
调整后线路具体行经路段
停靠站点等情况可戳下图查看
198路

429路

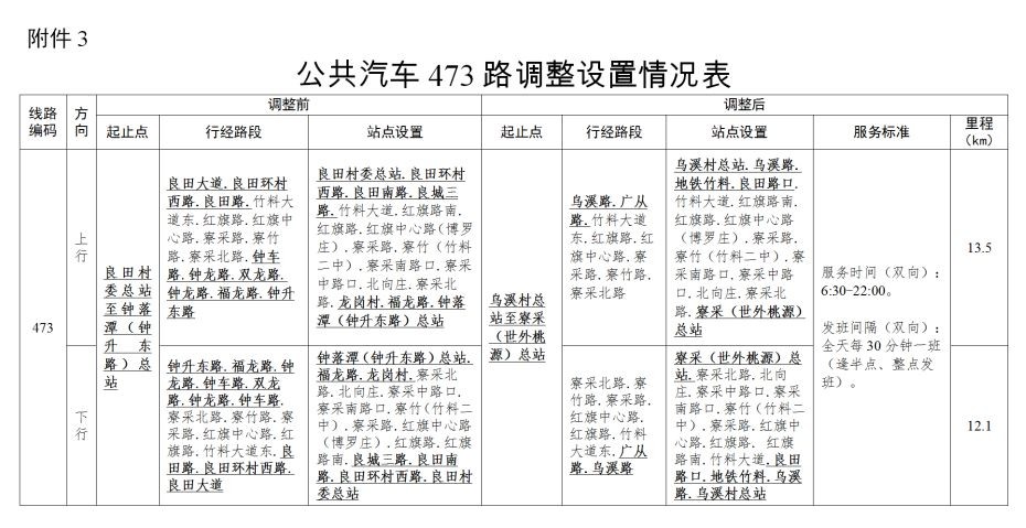
473路

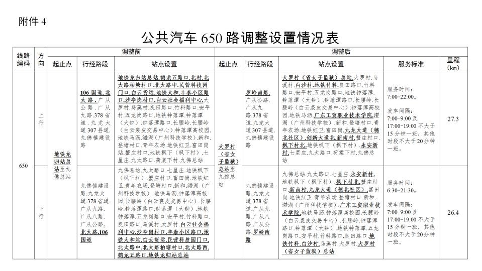
650路

733路

734路

737路

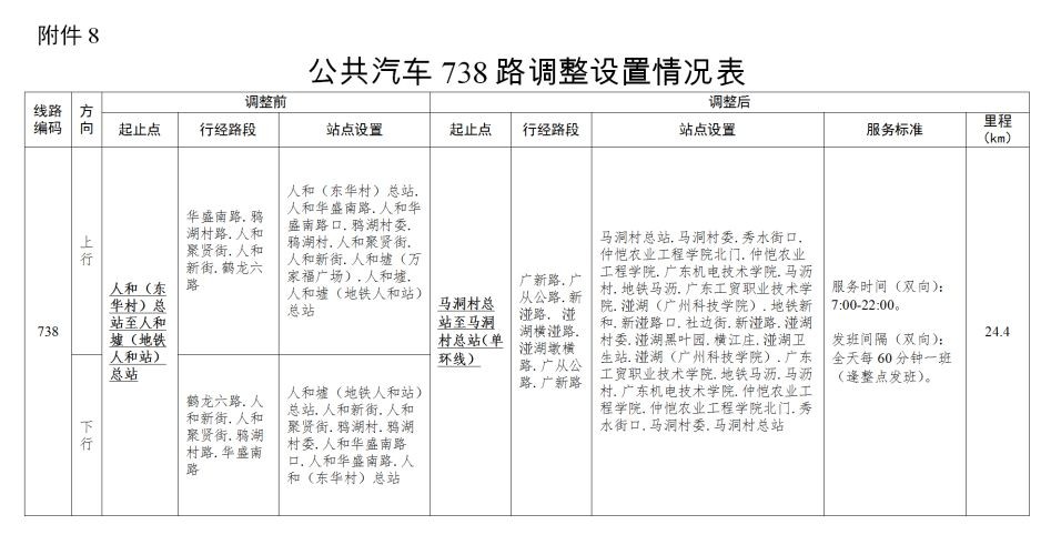
738路

有没有你经常坐的线路呢?
记得要仔细看清楚
不要坐错哦~

▼“把白云发布加星标”指南在此
这样就能第一时间get我们的资讯啦



编辑 | 胡群智
来源 | 市交通运输局、白云时事
投稿邮箱 | baiyunfabu@163.com
(本文由“广州白云发布”整理发布,欢迎朋友圈)