熬夜3天:我从高中数学圆锥曲线考点中,总结192条必考结论,快看
熬夜3天:我从高中数学圆锥曲线考点中,总结192条必考结论,快看

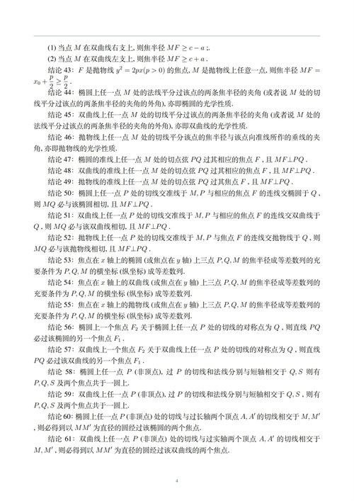
圆锥曲线是我们高考的必考内容之一,考点题型很难,经常会以大题形式出现,所以,想要再这一块拿高分,就要知道圆锥曲线的必考结论是什么。
今天就把圆锥曲线的192条必考结论都分享给大家
因为篇幅有限,点击我的头像私信我回复“资料”就可以领取word电子版。
以下是部分资料内容,更多资持续更新中,敬请关注!









熬夜3天:我从高中数学圆锥曲线考点中,总结192条必考结论,快看

圆锥曲线是我们高考的必考内容之一,考点题型很难,经常会以大题形式出现,所以,想要再这一块拿高分,就要知道圆锥曲线的必考结论是什么。
今天就把圆锥曲线的192条必考结论都分享给大家
因为篇幅有限,点击我的头像私信我回复“资料”就可以领取word电子版。
以下是部分资料内容,更多资持续更新中,敬请关注!









相关文章